全部
基金焦点
基金超市
基金策略
投基有道
基金大数据
基金圈
基金动态
ETF专区
基金焦点汇编 | 基金公司最新解盘:预计A股市场修复行情仍将持续
2023-02-07 09:46:26
来源:上证基金宝
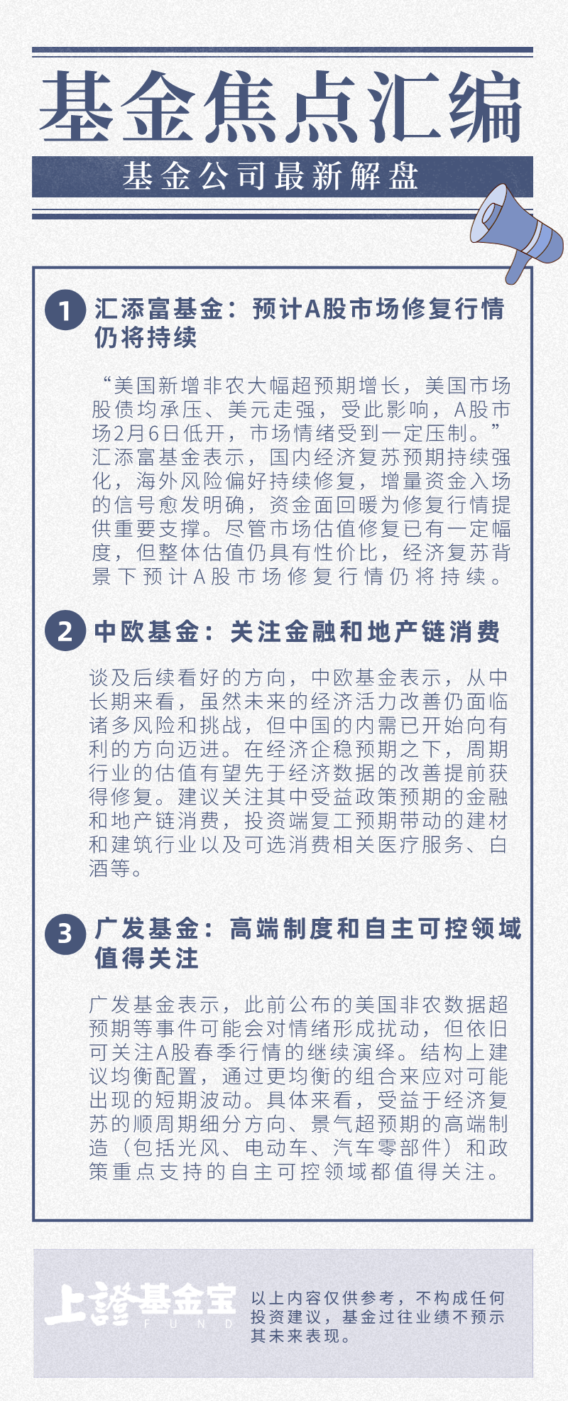
2月6日,A股三大股指震荡下挫,上证指数下跌0.76%,深证成指、创业板指跌幅均超过1%。对于市场的调整,多家基金公司认为,短期回调不改A股中长期向好趋势,后续增量资金仍值得期待。
科技30
513160
近一年涨跌幅
+79.37%
国泰中证港股通科技
513020
近一年涨跌幅
+79.83%
永赢先进制造智选混合
018124
近一年涨跌幅
%
基金焦点
公募年内自购逾10亿元 权益类占比近九成
公募年内新发近2500亿元
增量资金持续涌入 爆款基金批量涌现
时隔三年多 再现认购户数超20万户主动权益基金
首只新型浮动费率“翻倍基”闪现
知名私募最新持仓曝光 盈利驱动行情有望启动
基金公司
公募年内自购逾10亿元 权益类占比近九成
公募年内新发近2500亿元
增量资金持续涌入 爆款基金批量涌现
首只新型浮动费率“翻倍基”闪现
从“明星依赖”到“平台致胜” 公募解锁长期发展新路径
看多行业前景 多家公募机构积极增资
A股
2月公私募调研瞄准科技与高端制造领域
公募年内新发近2500亿元
近期半导体领域关注度升温
中韩半导体ETF溢价率高企
增量资金持续涌入 爆款基金批量涌现
3月以来资金持续涌入港股科技类ETF
修复
2月公私募调研瞄准科技与高端制造领域
3月以来资金持续涌入港股科技类ETF
基金扎堆AI芯片 农业板块吸金显著
知名私募最新持仓曝光 盈利驱动行情有望启动
权益类ETF两日净流入近380亿元
越跌越买 今年以来南向资金超1600亿元净流入