日前,ETF正式纳入互联互通,丰富了投资者布局A股市场的工具,有利于中长期资金入市。
2022年6月24日,证监会制定并发布了《关于交易型开放式基金纳入互联互通相关安排的公告》。2022年6月28日,两地证监会公告互联互通下的ETF交易于2022年7月4日正式开始。
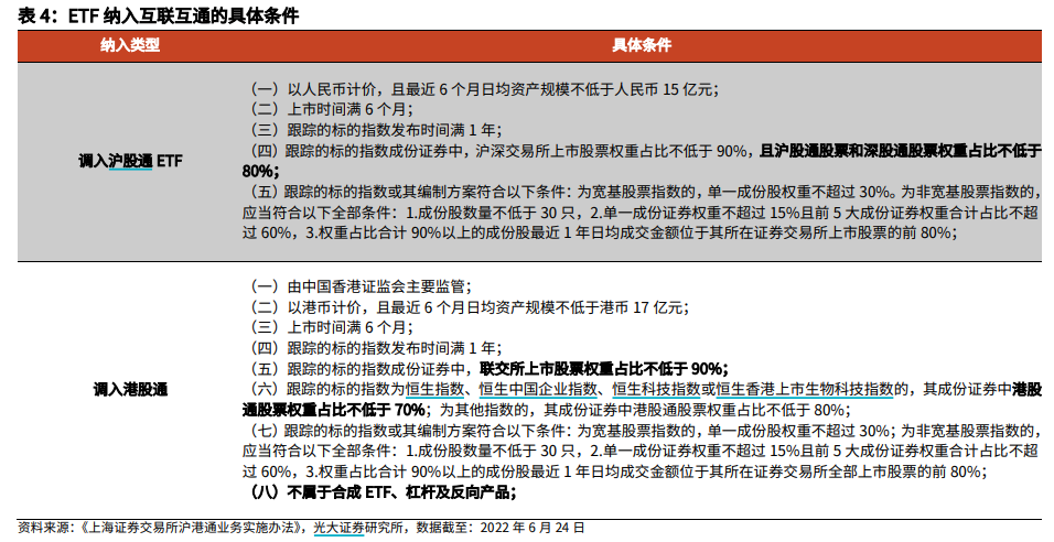
光大证券整理了ETF正式纳入互联互通的具体条件,并列举了首批互联互通北向ETF中规模超过百亿的产品、首批互联互通南向ETF产品,以供投资者参考。



日前,ETF正式纳入互联互通,丰富了投资者布局A股市场的工具,有利于中长期资金入市。
2022年6月24日,证监会制定并发布了《关于交易型开放式基金纳入互联互通相关安排的公告》。2022年6月28日,两地证监会公告互联互通下的ETF交易于2022年7月4日正式开始。
光大证券整理了ETF正式纳入互联互通的具体条件,并列举了首批互联互通北向ETF中规模超过百亿的产品、首批互联互通南向ETF产品,以供投资者参考。



%
+79.83%
+79.37%